2021年公司教师获得数项省(自治区、直辖市)级纵向项目立项资助
发布时间:2021年12月20日 15:53
责任编辑:本站编辑
浏览次数:
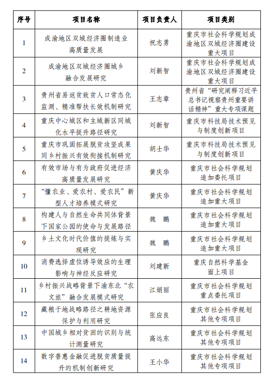
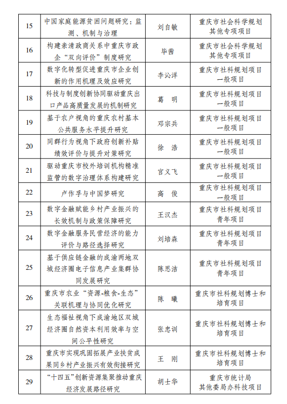
2021年,公司教师获得包括重庆市社会科学规划成渝地区双城经济圈建设重大项目、贵州省“研究阐释习近平总书记视察贵州重要讲话精神”重大专项课题等数项省(自治区、直辖市)级纵向研究项目立项资助。
详情请见名单列表。


2021年,公司教师获得包括重庆市社会科学规划成渝地区双城经济圈建设重大项目、贵州省“研究阐释习近平总书记视察贵州重要讲话精神”重大专项课题等数项省(自治区、直辖市)级纵向研究项目立项资助。
详情请见名单列表。

